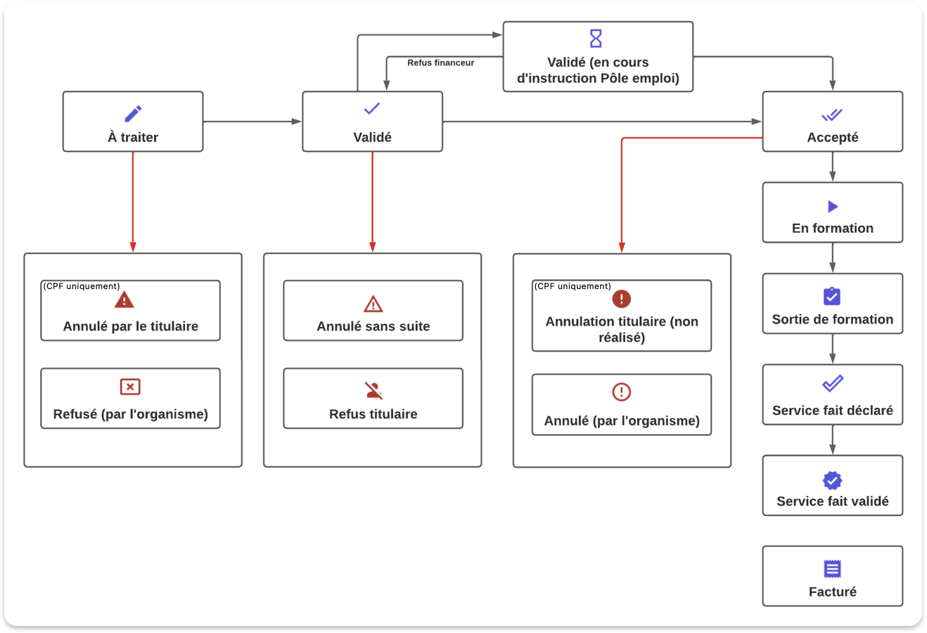
Cycle de vie des dossiers de formation
Dossier de formation
CPF
et
hors CPF
:
Cet article vous a-t-il aidé ?
Merci pour votre retour
Il y a eu un problème dans l'envoi de votre évaluation
Yes
No
Dernière mise à jour septembre 25, 2025
Aucun résultat trouvé